Point d'actualité sur le déploiement de DELTA IE (import et export) au 2 janvier 2026

Point d'actualité sur le déploiement de DELTA IE (import et export) au 2 janvier 2026

Actualité de DELTA IE – Volet Import et point sur le déploiement de DELTA IE – Volet Export et SDS

I. L’actualité de DELTA IE – Volets Import, Export et SDS

Les deux prochaines livraisons correctives sont confirmées pour le 8 janvier (liaisons GUN) et le 13 janvier. Le périmètre de la livraison du 13 janvier reste à stabiliser, mais devrait porter sur de nombreuses corrections. Ce périmètre sera communiqué à l’occasion du prochain point d’actualité.

II. Le point sur le déploiement de DELTA IE – Volet Export et SDS

Le journal des anomalies sur DELTA IE – Volet Export et SDS est disponible et mis à jour en continu sur douane.gouv.

1) Les chiffres de la bascule

Le taux de bascule reste globalement stable, à 47 % le 31 décembre 2025. S’agissant du seul fret cargo, le taux de bascule sur DELTA IE – Volet Export est de 51 %. En fret express, le taux de bascule s’élève à 45 %.

Les chiffres de la bascule

 

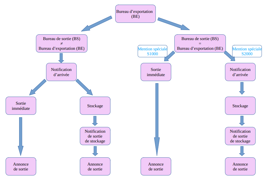
2) Rappel sur l’utilisation des mentions spéciales S1000 et S2000 (cas où BE = BS)

Le schéma ci-dessous se substitue au schéma diffusé le 26 décembre 2025. Il présente les situations dans lesquelles doivent être déposées une notification d’arrivée au bureau de sortie, une notification de sortie de stockage et/ou une annonce de sortie.

 

 

Rappel sur l’utilisation des mentions spéciales S1000 et S2000 (cas où BE = BS)

Pour mémoire, la mention spéciale S1000 est utilisée pour signifier une "sortie immédiate" ce qui correspond à une sortie de marchandise du territoire douanier de l'Union (TDU) sans rupture de charge. Le cas de la sortie immédiate correspond le plus souvent à la sortie du TDU en cas de transport terrestre. Il s'agit, par exemple, du cas où le chauffeur du camion se présente auprès du bureau de sortie pour prise en compte de son document d'accompagnement (EAD) puis fait sortir les marchandises sans rupture de charge. Il s’applique également aux flux de type roulier.

La mention spéciale S2000 est utilisée pour signifier une "sortie après stockage" ce qui correspond à la situation de marchandises, ou d'unités de fret déchargées et entreposées avant le chargement sur le moyen de transport quittant le TDU. Le cas de la sortie après stockage correspond le plus souvent à la sortie du TDU en cas de transport maritime ou de transport aérien. Les marchandises, ou les unités de fret sont acheminées par exemple par camion jusqu’au point de sortie, où elles sont ensuite déchargées et entreposées en magasin ou sur un terminal avant d’être chargées dans un navire ou un avion. La rupture de charge est l’événement qui déclenche des mesures additionnelles de surveillance douanière.

3) MRN des déclarations simplifiées et déclaration complémentaires

En cas de déclarations simplifiées et déclarations complémentaires, les formalités de sortie (notification d’arrivée, notification de sortie de stockage et annonce de sortie) sont à réaliser avec le MRN de la déclaration simplifiée.

L'utilisation du MRN d'une déclaration complémentaire pour le dépôt d'une notification d'arrivée bloque la sortie des marchandises sans générer de message d'erreur.

Une évolution prochaine de SDS rejettera les notifications d'arrivée mentionnant le MRN d'une déclaration complémentaire en indiquant le motif " MRN inconnu ".

4) Exportateur au sens fiscal

Lorsque l'exportateur au sens douanier (rubrique 13 01 000 000) ne correspond pas au vendeur qui réalise une livraison exonérée de TVA à l’exportation (article 262 du CGI), il est possible d'indiquer l’identité du vendeur dans la rubrique référence complémentaire (12 04 000 000) de la déclaration d'exportation.

Le champ Référence complémentaire / type ( 12 04 002 000) doit alors être renseigné avec la valeur 1EXP. Le champ Référence complémentaire / Numéro de référence (12 04 001 000) doit être complété avec le numéro de TVA du vendeur

5) Exportation vers les DROM

Pour les déclarations d'exportation de type CO vers les DROM, les formalités déclaratives ont évolué.

Le pays de destination à indiquer dans la déclaration d'exportation est la France (code FR).

La région de destination doit être complétée avec le numéro du département de destination, par exemple 971 pour la Guadeloupe.

6) Performance de SDS

Des travaux sur la performance de SDS sont en cours afin de réduire les délais de réponse aux messages reçus. Les premières actions correctives seront mises en œuvre dès le mardi 6 janvier.