Point d'actualité sur le déploiement de DELTA IE (import et export) au 13 janvier 2026

Point d'actualité sur le déploiement de DELTA IE (import et export) au 13 janvier 2026

Actualité de DELTA IE – Volet Import et point sur le déploiement de DELTA IE – Volet Export et SDS

I. L’actualité de DELTA IE – Volet Import

Le journal des anomalies sur DELTA IE – Volet Import est disponible et mis à jour en continu sur l’Intranet ainsi que sur douane.gouv.

1) Périmètre de la livraison corrective du 13/01/26

  • résolution de l'anomalie sur les taux d'ajustement inférieurs à 1%
  • affichage du ticket d'erreur explicite lors d'une erreur liée à la donnée EORI d'un acteur de la déclaration (Nat-023)
  • affichage des données d'imputation des DOP dans le PDF de la déclaration
  • possibilité d'indiquer jusqu'à 512 dans les justifications des modifications, rectifications et invalidations
  • application du contrôle sur les CANA de franchise 0 uniquement (Nat-170)
  • pour un régime particulier sur déclaration, prise en compte des modifications sur le champ "description des marchandises"
  • possibilité d'indiquer jusqu'à 15 autorisations sur une déclaration
  • prise en compte du taux de change lors du dépôt de la notification de présentation pour une déclaration anticipée
  • prise en compte du taux de change dans l'affichage des taxations de l'IE428 et IE 429
  • prise en compte du taux de change pour le calcul de la valeur statistique
  • pour les régimes 42 et 63 avec un bureau de présentation est étranger, la référence fiscale complémentaire FR2 est obligatoirement servie, soit au niveau GS, quand elle est identique pour tous les articles de la déclaration, soit au niveau SI, quand il existe plusieurs références FR2 (Nat-027bis)
  • pour les régimes 42 et 63 avec un bureau de présentation français, la référence fiscale complémentaire FR2 est obligatoirement servie. Si elle est identique pour tous les articles de la déclaration, elle doit obligatoirement être servie au niveau GS. S'il y en a plusieurs pour la déclaration, elles doivent obligatoirement être servies au niveau article (Nat-027)
  • fonctionnement des déclarations IED
  • reconnaissance des EORI valides
  • prise en compte de la valeur statistique rectifiée/modifiée permettant une cohérence sur la déclaration
  • possibilité de déposer des déclarations complémentaires en 40 51
  • prise en compte des unités supplémentaires entre DELTA IE et RITA
  • prise en compte de la date de BAE lors d'une rectification
  • application du contrôle sur l'absence de changement sur certaines données entre la déclaration simplifiée et le déclaration complémentaire (R0596_N01)
  • contrôle sur l'obligation de renseigner un contact du déclarant
  • pour les rectifications, vérification que la relation de dédouanement DECO saisie correspond à celle utilisée lors de la création de la déclaration rattachée à la demande (Nat-236)
  • pour les déclarations complémentaires, contrôles sur les codes documents précédents par rapports à la déclaration simplifiée (Nat-376)
  • appel à la CL008 pour la donnée pays d'expédition
  • DCN de groupe fonctionnel pour les déclarations anticipées (Nat-006)

II. Le point sur le déploiement de DELTA IE – Volet Export et SDS

Le journal des anomalies sur DELTA IE – Volet Export et SDS est disponible et mis à jour en continu sur l’Intranet ainsi que sur douane.gouv.

1) Les chiffres de la bascule

Le taux de bascule reste stable, à 45,2 % le 9 janvier. S’agissant du seul fret cargo, le taux de bascule sur DELTA IE – Volet Export est de 61,6 %. En fret express, le taux de bascule s’élève à 33,2 %.

Les chiffres de la bascule

 

2) Périmètre de la livraison corrective du 13/01/26

DELTA IE – Volet Export

  • Correctif sur la Nat_256 qui provoque des erreurs 500 en lien avec le référentiel ROSA
  • IE 515 (déclaration d'exportation) - contraction concernant la manière de saisir la données "expéditeur"
  • IE 515 (déclaration d'exportation) - bug lors de l'identification du destinataire avec la raison sociale et l'adresse
  • Non réception du FRA 112 au bureau de sortie effectif en cas de détournement
  • Des déclarations simplifiées sont bloquées à l'etat "BAE - Attente de DC"' : erreur lors de la génération de l'IE503 dans DELTA IE
  • Une erreur 500 s’affiche lors du dépôt de la déclaration complémentaire
  • Le PDF de la déclaration (EAD) contient le code barre correspondant au numéro CRN et non au numéro MRN de la déclaration
  • Mauvaise valorisation de la date et heure du BAE dans le PDF de la déclaration / EAD
  • Problèmes liés à la gestion de DCN de groupe
  • Dans certains cas, dans la demande d'invalidation d'exportation (IE514), la balise LRN est valorisée par operatorRequestReference et non par le LRN
  • Correction de la Nat_552 pour inclure le perfectionnement actif
  • Lors de la saisie des articles pour une DS : message d’erreur indique que la valeur statistique est obligatoire, ce qui n’est pas le cas (DTI)
  • Déclarations bloquées en erreur « paiement failed » à cause de données manquantes sur le nom de l’exportateur dans le référentiel ROSA
  • Dans certains cas, la DS reste bloquée à l'état  "BAE - DC acceptée" à l'intégration de la DC
  • Dans certains cas, erreur sur le traitement du FRA115
  • Des déclarations sont bloquées en attente de BAE, car l’adresse de l’exportateur n’est pas complète
  • Non reconnaissance des EORI finlandais

SDS

  • Afin de solutionner diverses problématiques CCS : évolution visant à envoyer le FRA115 à chaque réception d'un message IE507
  • Anomalies sur le message IE595 (réponse à la demande de statut) envoyé par SDS à DELTA
  • Evolution afin que SDS rejette les MRN DELTA G
  • Ajout d'une règle pour rejeter un CRN saisi à la place d'un MRN
  • Transmission FRA112 / FRA115 à plusieurs CCS
  • Il est possible de valider une notification d’arrivée avec un ou plusieurs "Écart constaté" activé mais sans donnée modifiée ou ajoutée (DTI)

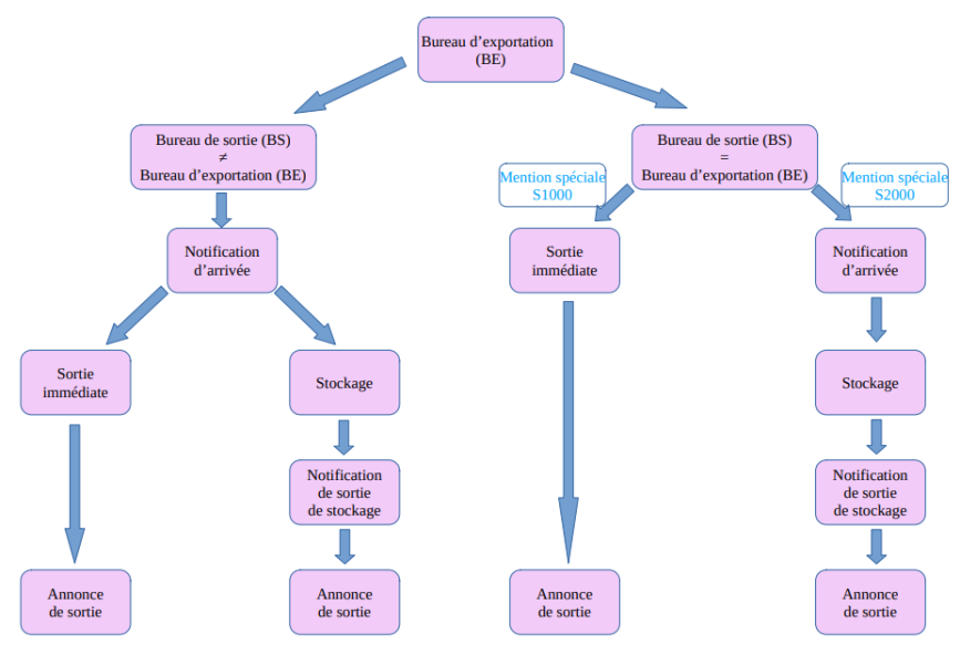
3) Rappel sur l’utilisation des mentions spéciales S1000 et S2000 (cas où BE = BS)

Le schéma ci-dessous se substitue au schéma diffusé le 26 décembre 2025. Il présente les situations dans lesquelles doivent être déposées une notification d’arrivée au bureau de sortie, une notification de sortie de stockage et/ou une annonce de sortie.

Rappel sur l’utilisation des mentions spéciales S1000 et S2000 (cas où BE = BS)

Pour mémoire, la mention spéciale S1000 est utilisée pour signifier une "sortie immédiate" ce qui correspond à une sortie de marchandise du territoire douanier de l'Union (TDU) sans rupture de charge. Le cas de la sortie immédiate correspond le plus souvent à la sortie du TDU en cas de transport terrestre. Il s'agit, par exemple, du cas où le chauffeur du camion se présente auprès du bureau de sortie pour prise en compte de son document d'accompagnement (EAD) puis fait sortir les marchandises sans rupture de charge. Il s’applique également aux flux de type roulier.

La mention spéciale S2000 est utilisée pour signifier une "sortie après stockage" ce qui correspond à la situation de marchandises, ou d'unités de fret déchargées et entreposées avant le chargement sur le moyen de transport quittant le TDU. Le cas de la sortie après stockage correspond le plus souvent à la sortie du TDU en cas de transport maritime ou de transport aérien. Les marchandises, ou les unités de fret sont acheminées par exemple par camion jusqu’au point de sortie, où elles sont ensuite déchargées et entreposées en magasin ou sur un terminal avant d’être chargées dans un navire ou un avion. La rupture de charge est l’événement qui déclenche des mesures additionnelles de surveillance douanière.

4) Utilisation de la mention spéciale S3000

Une attention particulière est appelée sur l’utilisation de la mention spéciale S3000 par les opérateurs. En effet cette mention spéciale qui permet l’utilisation de l’export suivi de transit dans l’attente de l’interconnexion avec DELTA T, a pour effet d’attribuer directement le statut « exporté » à une déclaration en douane dès l’obtention du BAE. En conséquence, l’opérateur n’a plus la possibilité de demander l’invalidation de la déclaration en cas d’erreur. S'il souhaite néanmoins invalider cette déclaration, il doit actuellement solliciter le CID via une demande d’assistance.

La prochaine livraison corrective de février permettra à l'opérateur de demander l'invalidation des déclarations d'exportation porteuses de la mention spéciale S3000 directement dans DELTA IE – Volet Export.

Une fois l'interconnexion avec DELTA T effective, l'utilisation de la mention spéciale S3000 sera rendue inopérante.

5) MRN des déclarations simplifiées et déclaration complémentaires

En cas de déclarations simplifiées et déclarations complémentaires, les formalités de sortie (notification d’arrivée, notification de sortie de stockage et annonce de sortie) sont à réaliser avec le MRN de la déclaration simplifiée.

L'utilisation du MRN d'une déclaration complémentaire pour le dépôt d'une notification d'arrivée bloque la sortie des marchandises sans générer de message d'erreur.

Une évolution prochaine de SDS rejettera les notifications d'arrivée mentionnant le MRN d'une déclaration complémentaire en indiquant le motif " MRN inconnu ".

6) Publication de l’instruction sur le système automatisé d’exportation (suivi de la sortie en France)

La décision administrative (DA) n° 26-001 du 9 janvier 2026 (BOD n° 7616) relative au dispositif de suivi de la sortie en France conformément au système automatisé d’exportation européen est désormais disponible sur la page BOD du site douane.gouv.fr.

Cette DA, d’application immédiate, annule et remplace la DA 09-049 (BOD n° 6830) du 29 juin 2009.

En outre, le bureau COMINT1 met à disposition des opérateurs le manuel utilisateur relatif au téléservice SDS (DTI) : https://www.douane.gouv.fr/service-en-ligne/suivi-de-sortie

7) Modalités de dédouanement à l’export depuis le 15 décembre 2025

La notice aux opérateurs du 11 décembre présente le dispositif temporaire permettant de garantir la continuité des opérations d'exportation après la date butoir du 14 décembre fixée par la Commission européenne. (English version available here) [PDF]

Les solutions de contournement au dédouanement dans DELTA IE – Volet Export exposées dans cette notice sont réservées aux opérateurs rencontrant des difficultés majeures avec le nouveau système.

III. Rappel sur la complétion des autorisations de deux temps (C512)

Pour les autorisations de dédouanement simplifiés (C512), il convient d'indiquer obligatoirement un titulaire d'autorisation sur un EORI SIRET.

Sans cet EORI SIRET, la déclaration sera bloquée dans le système. Une règle de gestion va être activée à compter du 19 janvier et bloquera tout dépôt de déclaration qui ne disposera pas d'un EORI SIRET sur le titulaire d'autorisation C512.

IV. Mise en service de DELTA T Phase 6 le 26 janvier 2026

Le service en ligne de transit DELTA T évolue avec la mise en service de sa version « Phase 6 », conforme à la réglementation en matière de sûreté-sécurité*.

Quel que soit le vecteur de transport, les opérateurs sont tenus de déposer une déclaration sommaire d’entrée (ENS) dans l’application ICS2 pour toutes les marchandises de statut non Union destinées à entrer dans la zone de sûreté-sécurité via un point d'entrée situé en France (Article 127 du code des douanes de l’Union).

Cette exigence réglementaire s’applique notamment aux vecteurs routier et ferroviaire et donc aux flux combinés Roll on - Roll off (Ro/Ro) avec des ensembles tractés et des remorques non accompagnées qui passent en transit via un premier point d’entrée français sur le territoire douanier de l’Union.

Dans ce cadre, une nouvelle fonctionnalité de notification de présentation au passage est mise en service pour les opérateurs dont les modalités sont détaillées dans la note aux opérateurs du 12 janvier 2026, accessible sur la page suivante : https://www.douane.gouv.fr/service-en-ligne/declaration-de-transit-douanier-delta-t

*Les États membres de l’Union européenne, la Norvège, la Suisse, l’Irlande du Nord et Andorre (en cours d’adhésion) font partie de la zone sûreté-sécurité.

Rappels sur les demandes d'assistance

1) Avant tout dépôt de demande d'assistance dans OLGA

Il convient de consulter le journal des anomalies :

2) En cas de dysfonctionnement, vous êtes invités à consulter la météo des services en ligne

Météo des services en ligne 

Des ralentissements peuvent occasionnellement être constatés lors des livraisons correctives (entre 12h et 14h).